厦门鼓浪屿、鹭江夜游、土楼精典超值5日游



厦门鼓浪屿、鹭江夜游、土楼精典超值5日游 2017-10-14 本文被阅读 2814 次

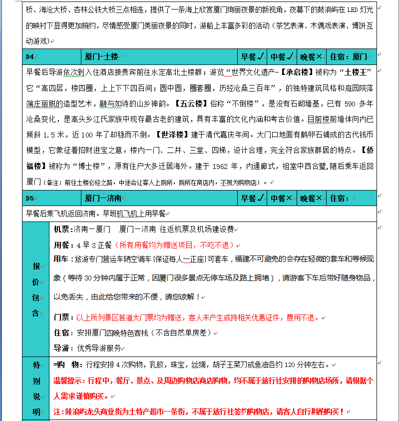
2026年寒假春节旅游报价表(点击文字查看) 
济宁惠民旅游一卡通办理中··




2026年寒假春节:出境旅游/国内旅游/团队定制/研学旅行/红色教育/会务服务/门票签证/夕阳红专列等


济宁人旅游报名就去红星中路市政府对过青年旅行社




提示:报名选择正规旅游合法资质的旅行社,并签订全国统一电子旅游合同

微信1:992345533
微信2:15705475533 微信3:13792310010
电话:2345566/2345544/2345599/
2345533/2345511




济宁周边大巴全域收客中,参考集合地点如下:





济宁:居然之家/人民公园/爱琴海    
曲阜:游客集散中心   
嘉祥:银座 
鱼台:新佳客多 
汶上:联民超市对面   
微山:文化广场商业街        
金乡:中国银行门口 ;
泗水:圣源酒店          
邹城:西城欧陆商城七天连锁门口/东城国际饭店          
兖州:九州广场-九州大道公交站牌
梁山:三角花园
巨野:老汽车站


口号:外出旅游不用跑,府前青旅安排好







青岛青年国际旅行社有限公司济宁分公司
统一社会信用代码:
91370811MA3DBJLR0M
备案登记证明编号:
L-SD-CJ00124-JNS-FS0002
业务经营范围:国内、出入境旅游
法人:焦超 
地址:济宁市红星中路市政府对过





本网站出境旅游产品由青岛青年国际旅行社济宁分公司所经营。

  
青旅旅游路线导航

 新线推荐

 特价路线
团队线路  周边旅游
国内旅游 省内旅游  
 天天更新线路  特色旅游
 
 

济宁青年国际旅行社
联系电话:0537-2345511 2345522 2345533 2345544 2345566 2345577 2345599
手机:13792310010 15705475533
联系人:焦超
微信:992345533 13792310010 
网址 :www.jnqnlxs.com
地址:山东省济宁市红星中路22号(市政府对过)

 
 
 

版权所有:外出旅游不用跑,青旅焦超安排好!2026年旅游报价表 济宁青年国际旅行社官方网站 济宁青年国际旅行社总部 济宁旅行社报价表 济宁焦超 网站被墙查询 济宁旅行社 济宁旅行社报价 一道墙查询 济宁好旅行社 济宁旅游一卡通 青岛青年国际旅行社济宁分公司  红星中路府前营业部:0537-2345544 2345566  地址:济宁红星中路市政府对过 微信:15705475533  0537-2345511 2345533 2345599 15063798886  青年教育服务公司电话0537-2345522 2345577 业务范围:红色党性教育研学培训团建,会务会展服务,青少年爱国主义教育等业务,可提供培训、会务、租车、餐饮、住宿票。网址:www.sdjnqnlxs.com 手机:13792310010



联系人:焦超 QQ:929282765   QQ:1456598837  QQ:1649992439点击这里给我发送消息  


鲁ICP备19020649号-2 鲁公网安备 37081102000743号

免责声明:本站内容部分来自互联网,文章图片版权归原著!